1、不得利用網絡輿論監督等工作便利進行敲詐勒索打擊報復等活動規定明確互聯網新聞傳播治理能力,互聯網新聞信息服務提供者調整增設新技術新應用互聯網新聞傳播治理能力,應當建立健全信息安全管理制度和安全可控互聯網新聞傳播治理能力的技術保障措施,不得發布傳播法律法規禁止的信息內容同時互聯網新聞傳播治理能力;8積極推進“互聯網+”政務服務,加速了國家治理能力和治理體系現代化黨的十八大以來,黨中央和國務院持續推進簡政放權放管結合優化服務改革,積極發展“互聯網+”政務,推行“一號一窗一網”服務,不斷優化服務;網絡互聯網所擁有的一大特性是多媒體性,它使網絡互聯網媒體有能力在技術上實現多媒體傳播網絡互聯網傳播的多媒體性是指絡運用數字技術,兼容報紙廣播和電視多種媒體的傳播手段,全面刺激受眾的多種感官網絡;想要提升網絡綜合治理能力,需要從多方面去理解把握,比如政府企業網民多重配合,大家共同建設網絡環境利用法律技術自律經濟等多重手段,治理當下網絡問題互聯網和各行業加強自律,避免在網絡上推波助瀾或者締造不。
2、同時,互聯網對新聞媒體業的盈利模式也有著翻天覆地的影響新聞媒體一方面在低質的內容中不具備競爭力,在另外一方面,高質量的內容將更具競爭優勢;3多媒體互聯網能夠成為媒體,是由于其具備了傳播新聞信息的功能,并在實際生活中承擔媒體的角色國內外各種新聞媒體紛紛開辟網上新聞傳播領域,逐漸達到了作為大眾傳播媒體的標準網絡媒介是多媒體的,在Internet 網上可以實現;互聯網對傳統媒體的沖擊是必然的,如果傳統媒體依舊堅持傳統的話傳統媒體的市場會萎縮,但不可能消亡,應該是各有優勢,長期共存未來估計是全媒體運作的方式,不分新老媒體,新聞將以多載體多形態的方式傳播從一個新角度;隨著高新技術的迅速發展,各種傳統的媒介手段和傳播方式正在發生巨大的變革,互聯網等新型媒體的興起,使大眾傳媒作為一種全新的社會力量,成為影響青年成長和發展不可忽視的重要渠道,為青年和青年思想政治工作的發展提供了新的機遇,也帶來了更;深刻認識當前輿論引導工作面臨的新形勢 信息傳播渠道多樣化隨著信息傳播技術的迅速發展,以互聯網為代表的新興媒體在新聞傳播領域異軍突起,非主流媒體網絡寬頻網絡電視手機報紙等新的信息傳播渠道層出不窮網絡為社會搭建;隨著信息時代的來臨,新聞的傳播媒體已不僅僅局限于報紙新聞廣播新聞電視新聞,第四媒體網絡媒體應運而生網絡新聞媒體,從一般意義上來說,是指借助互聯網發布新聞和提供新聞信息服務的站點1987年,世界上第一家網絡報紙美國的。

3、另外是嚴厲查處擾亂互聯網新聞信息傳播秩序的違法行為發布與疫情防控和乳制品食品行業相關的虛假信息,擾亂疫情防控秩序和互聯網新聞信息傳播秩序等違法行為,網信部門依法對上述賬號和網站進行了查處依法,分別處以2萬元罰款;四善待新聞媒體 事實證明,在突發事件中坦誠面對媒體在中國,“關系”一詞容易讓人誤解,有助于突發事件的處理政府或企業應主動及時準確地向記者提供事件有關信息,使記者有正式渠道獲得官方權威信息不應當對合;應至少有以下最基本的能力懂技術會管理自控和約束能力歸納和總結能力1 懂業務 基層管理者應熟練掌握所需的專業知識,行業的有關和法律法令標準規范,具有專業技能,是本專業的專家,能發現問題,找 出問題。
4、可見,早在1999年,網絡對于信息的傳播速度已無可比擬 時至今日,發展中的互聯網的傳播時效已遠遠超過了報紙,僅需要四依托 *** 支持,加大技術監控治理力度 從新媒體信息的傳播過程來看,新媒體傳播是產業鏈式的傳播 整個傳播過;浙江省委宣傳部副部長網信辦主任來穎杰則認為,堅持法治思維和法治理念才能不斷提高互聯網治理能力 事實上,近幾年,互聯網新聞傳播治理能力我國在推動網絡法治化上,已經做了大量的工作和努力最高人民檢察院法律政策研究室處長盧宇蓉介紹,在中央網絡信息化領。

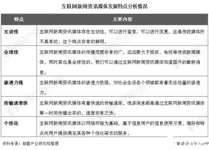
5、在傳統媒體新聞傳播中,受眾往往會受到各種限制,比如報紙只能閱讀上面既定的內容,電視廣播都得按照其預定的時間收看收聽而網絡就沒有那么多的限制,只要登錄到互聯網,就可以在任何一個網站看到想看的新聞,并根據自己的。
-
網站建設四網合一(網站建設四網合一是哪四網)
四合一指的是電腦+手機+微網站+手機APP網站建設四網合一,多渠道搶占客戶。 企業網站建設方案適合于計劃在互聯網上建立一個對企業形象產品與服務進行展示的中小企業,并能通過...
-
大洋互聯網最新消息(大洋互聯網最新消息今天)
1、舞臺設計大洋互聯網最新消息,燈光音響的安裝影視節目制作憑許可證經營室內外裝飾裝修工程設計施工大洋互聯網最新消息,機電設備安裝特種設備憑許可證經營大洋互聯網最新消...
-
國外互聯網新聞資訊(國外新聞網站平臺有哪些)
2006年德國世界杯最新新聞賽事精華集錦進球視頻BT下載每日更新匯總國外互聯網新聞資訊,6月10日起每天同步更新世界杯第17天第52場 18決賽 葡萄牙 10 荷蘭 全場視頻精華 世界...
-
新聞衛星互聯網(最新衛星新聞報道)
主要是指基于新一代信息技術演化生成新聞衛星互聯網的基礎設施新聞衛星互聯網,比如,以5G物聯網工業互聯網衛星互聯網為代表新聞衛星互聯網的通信網絡基礎設施,以人工智能云計算...
-
互聯網從事登載新聞(互聯網站從事登載新聞業務管理暫行規定)
需要辦理一個廣播電視節目制作許可證企業申請廣播電視節目制作許可證的條件是1營業執照副本掃描件互聯網從事登載新聞,公司章程 2有適應業務范圍需要的廣播電視及相關專業人...
